42 Inspirasi Spesial Gambar G3P
Maret 15, 2022
Gambar reaksi terang , Perbedaan PGA dan PGAL , Reaksi terang dan gelap , Produk siklus Calvin , Tunjukkan dengan reaksi Fungsi NADPH dalam siklus Calvin , Urutan tahapan siklus Calvin yang benar adalah , Soal siklus Calvin , Reaksi gelap fotosintesis terjadi pada waktu , Produk akhir dari siklus Calvin adalah , Pertanyaan tentang siklus Calvin , Enzim rubisco diaktivasi oleh cahaya , Dimanakah siklus Calvin berlangsung ,
42 Inspirasi Spesial Gambar G3P - Anda memutuskan gambar jendela keinginan sebagai tempat bermukim untuk keluarga? jika kamu dalam waktu dekat berencana ingin membangun rumah sendiri, berikut referensi tentang Gambar G3P . Salah satu gaya yang cukup tak lekang oleh waktu dan populer saat ini merupakan model minimalis. Jangan ragu untuk menentukannya karena dapat disesuaikan dengan kebutuhan anda.
Untuk itulah simak penjelasan terkait gambar jendela agar anda memiliki rumah dengan desain dan model sesuai dengan idaman keluarga Anda. Langsung saja lihat berbagai referensi yang dapat kami sajikan.Ulasan kali ini terkait gambar jendela dengan judul artikel 42 Inspirasi Spesial Gambar G3P berikut ini.
Pengertian dan tahapan Siklus Calvin Hisham id . Sumber Gambar : hisham.id

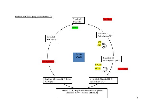
Reaksi Gelap Fotosintesis Siklus Calvin pada Tumbuhan . Sumber Gambar : www.nafiun.com

Reaksi Gelap Fotosintesis Siklus Calvin pada Tumbuhan . Sumber Gambar : www.nafiun.com

Reaksi Gelap Fotosintesis Siklus Calvin pada Tumbuhan . Sumber Gambar : www.nafiun.com

Fotosintesis ppt . Sumber Gambar : www.slideshare.net

Reaksi Gelap Fotosintesis Siklus Calvin pada Tumbuhan . Sumber Gambar : www.nafiun.com

Biology Fotosintesis proses reaksi terang reaksi gelap . Sumber Gambar : sriwahiyuni.blogspot.co.id

Reaksi Fotosintesis Pengertian Contoh Rumus dan Hasil . Sumber Gambar : www.gurupendidikan.co.id

Table Perbedaan antara Tanaman C3 C4 dan CAM . Sumber Gambar : www.slideshare.net

Fotosintesis Reaksi Contoh Fungsi dan Faktor yang . Sumber Gambar : rajasoal.com
Penjelasan Tentang Mekanisme Fotosintesis Biologi Indonesia . Sumber Gambar : biologi-indonesia.blogspot.com

Keterkaitan Metabolisme . Sumber Gambar : yhusin-edu.blogspot.com